2019-04-10 16:35:06 來源: 南通網
一、采購項目名稱:辦公軟件正版化項目。
二、采購概述及方式:為保證采購人原有使用的正版軟件一致性和
服務配套的要求,參照政府采購相關法規采用詢價方式采購。
三、采購預算金額:≤¥13.34萬元(總報價含13%專用增值稅,超
過預算金額的,應予廢標)
四、投標人的資格條件
1.具有獨立承擔民事責任的能力以及履行合同所必須的設備和專業技術能力。
2.參加本次采購活動前三年內,在經營活動中沒有重大違法記錄。
3.本項目不接受聯合體投標。
五、參加詢價采購的供應商資格審查須提交的有關資質證明文件
1.具有采購貨物、服務項目需求經營范圍資質的企業法人營業執照復印件,加蓋單位公章。
2.法定代表人或其委托代理人應提供本人身份證復印件(加蓋單位公章),委托代理人還應攜帶《法定代表人授權委托書》原件;
3.參加本次采購活動前三年內,在經營活動中沒有重大違法記錄的書面聲明;
4.投標人資格(質)條件要求的相關證明材料復印件并加蓋投標單位公章,且需在有效期內。
請投標響應供應商認真對照資格(質)要求,如完全符合資格(質)要求的,才能參與報名;并對所提交材料的真實性負責;如不完全符合資格(質)要求,故意參與報名的,所產生的一切后果由供應商承擔。投標資料弄虛作假的,本項目保證金不予退還。
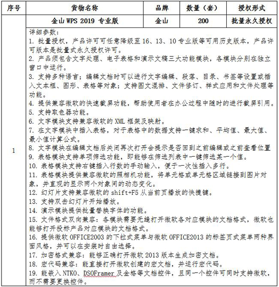
六、采購需求清單


七、評審成交原則
參加詢價采購活動的供應商,應當按照詢價通知書的規定一次報出不得更改的價格。
詢價報價截止后,詢價小組對投標文件進行審核,按照質量和服務均能滿足詢價采購文件實質性響應要求且報價最低的原則,確定成交供應商。
有效投標的供應商不足3家時,采購詢價小組隨機或者另行組織采購方式。
評審期間,符合投標資格(質)的供應商的投標文件仍有可能被詢價小組根據規定判為無效投標。
出現報價相同時(兩名或多名成交候選人),采用二次報價價格最低者成交;二次報價相同時,則采用抽簽方式確定成交供應商。
八、保證金和形式
投標供應商在提交響應文件截止之前交納投標保證金人民幣2600元(現金或者支票、匯票。交納現金的未入圍、沒有異議者當場退還;未成交且未違規者的保證金在成交通知書發出后5個工作日內無息退還;成交者的保證金在采購合同簽訂后5個工作日內無息退還)。有下列情形之一的,投標保證金將不予退還:
(1)投標截止后投標人撤銷投標文件的。
(2)中標人無正當理由不與招標人訂立合同;在簽訂合同時向招標人提出附加條件,或者不按照招標文件要求提交履約保證金的。
(3)談判資料弄虛作假或串通參與采供的。
單位名稱:南通日報社
納稅人識別號:12320600467542815H
地址電話:南通市西寺路10號0513-68218826
開戶行及賬號:建行南通崇川支行32001642736052505639
九、履約服務質保金:成交方簽約前須提交成交合同金額的10%作為履約服務質保金。履約服務質保期自本項目驗收合格簽字之日起滿12個月,到期后無未完糾紛15日內無息退還。
十、付款方式:采購人與成交人合同簽約之日起5個工作日內支付合同總款項40%,項目整體驗收合格簽字之日起5個工作日內支付合同總款項60%。
十一、投標響應文件提交的截止時間、開啟時間及地點
1.截止時間及提交地點:2019年4月17 日下午2時前將響應文件密封一式五份(正本一份,副本四份,另附響應文件電子U盤隨響應文件密封。報價單按照詢價附件清單表格逐項填寫,并裝投標響應文件袋里單獨密封。)送達到南通市世紀大道8號2406室(南通報業傳媒集團經管辦李旋 電話:0513-68218829),逾時則不予受理。
2.原件攜帶至開標現場備查。
3.開啟時間及地點:2019年4 月17 日下午2時30分 地點:江蘇省南通市世紀大道8號南通報業新聞傳媒中心大廈23樓會議室。上述時間和地點如有變動,另行通知。
十二、合同簽訂主要條款
(一)供應商和采購人在接到《成交通知書》后及時簽訂合同【合同格式參照南通市公共資源交易平臺-辦事指南-有關招標文件資料-貨物、服務類合同主要條款(通用)中的內容】。所簽合同不得對采購文件作實質性修改。采購單位不得向供應商提出不合理的要求作為簽訂合同的條件,不得與供應商私下訂立背離采購文件實質性內容的協議。
(二)服務標準
1.本項目整體質保期一年,質保服務期內提供最新軟件版本升級,供貨時提供售后服務承諾函。
2.貨物供貨完畢后,成交供應商應對采購方使用人員進行現場培訓,保證買方使用人員達到了解軟件原理、熟練操作、處理軟件一般故障等技能水平。
3.成交供應商接受產品出現故障通知后48小時內到現場解決問題。在質保服務期內,如果發生由于軟件本身的原因造成故障或損壞,成交供應商應進行免費維修或更換,更換或修理后的保修期順延。質量保證期內,系統及應用軟件如發布新版本,應免費為用戶更換或升級。
4.在任何時候,成交供應商均不能免除因產品本身的缺陷所應負的責任。
5.成交供應商對所提供產品提供終身有償維護,質保期除外。
6.成交簽約前應提供金山WPS軟件原生產廠商針對本項目的項目授權書和服務承諾函的原件。
(三)交貨期及供應服務時間:交貨及安裝時間自合同簽訂之日起 10天內完成;提供的貨物產品及服務必須全部符合現行國家標準及相應的產品質量標準和行業服務要求。
(四)交貨地點:業主指定。
(五)所有報價含貨物供貨價格、安裝調試費、輔材、運輸、稅金等所有費用。
十三、采購人:南通日報社(南通報業傳媒集團)
地址:南通市世紀大道8號 郵編:226018
項目聯系人:李文峰 電話、傳真:0513-85118880
2019年04月10日
[責任編輯: 季肖寒 ]
南通日報社 2009-2016 版權所有
免責聲明:本網站所刊登、轉載的各種圖片、稿件是為傳播更多的信息,本網不承擔此類稿件侵權行為的連帶責任。
電話:0513-85118941 郵箱:ntrb@163.com
聯系地址:中國江蘇省南通市西寺路10號